

普美生物凭借行业领先的技术平台与持续创新的研发体系,已成功开发出多款高质量研究工具。其明星抗体产品以其卓越的灵敏度和特异性,帮助科研人员显著提升了科研效率,发表多篇高分文章。本文精选新发表在《Advanced Science》上的文章,帮助大家了解高分文章的研究思路,驱动创新成果产出!

研究背景

胸腺是T细胞分化成熟的核心场所,也是机体早出现年龄相关性退化的免疫器官。其结构萎缩与功能衰退直接导致幼稚T细胞输出锐减,被视为免疫衰老的首要标志和关键诱因。
过去十年,单细胞转录组学极大推进了对胸腺衰老的认知,却仍难以解释翻译后修饰层面的调控机制;而糖基化的异常与癌症、炎症及免疫衰老密切相关,却因糖链结构的高度复杂,位点和结构特征性的糖蛋白组学分析一直存在巨大的技术挑战,但近年来由于完整糖肽解析软件的井喷式发展,使高通量、位点特异性的糖蛋白组学分析成为可能。
摘要

糖基化在调节先天免疫和适应性免疫中起重要作用。随着结构和位点特异性糖蛋白组学的发展,如何从这些多维数据中彻底提取重要信息成为另一个悬而未决的问题。研究报告了一种全面的数据挖掘策略,可以系统地从定量糖蛋白组数据中提取整体和改变的聚糖特征。
通过将该策略应用于胸腺退化的研究,该研究不仅展示了小鼠胸腺的高分辨率糖蛋白组图,显示了免疫相关细胞组分中不同的聚糖结构模式,还揭示了与胸腺退化相关的四种主要聚糖改变特征,包括主要位于MHCI类复合体上的LacdiNAc升高,执行多种免疫功能的唾液聚糖增加,主要与单一GlcNAc分支相关的分切聚糖下调,以及相同糖位上的聚糖结构可能发生的变化。调节网络分析进一步揭示了改变后的聚糖与上游调节因子(包括糖基转移酶、糖苷酶和聚糖结合蛋白)以及下游信号通路的协调相互作用。
这些数据为未来糖基化的功能研究和胸腺内化的机制研究提供了宝贵的资源,支持该策略作为从各种生物医学样品中深入挖掘结构和位点特异性糖蛋白组数据的有力工具。

研究方法


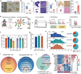
数据生成
作者使用青年/中年小鼠胸腺组织,通过TMT标记定量完整糖肽(IGPs),并同步富集糖肽与磷酸肽。优化质谱参数结合分馏提升覆盖度,利用StrucGP软件(FDR<1%)精准鉴定定量糖基化信息,并通过全局蛋白组归一化排除蛋白表达干扰。

结构表征
作者通过构建统计糖蛋白特征(如多数含单糖位点、N-X-S/T基序为主)及聚糖特征(共鉴定647个N-聚糖对应309种组成,45.1%含结构异构体;丰度上以低聚甘露糖为主,岩藻糖基化/唾液化聚糖次之;结构上以Core-I核心为主,并明确分支模式与修饰特征)构建胸腺糖蛋白组全景图。GO分析进一步揭示了特定细胞区室(如胞外基质富含复杂聚糖)和免疫过程(如MHC I类复合物富集LacdiNAc/Lewis表位)的独特聚糖模式。

差异挖掘
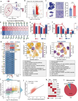
作者以FC>1.5或<0.67且p<0.05为阈值,发现中年胸腺中IGPs显著上调(4284个),远多于下调(131个),PAS染色验证整体N-糖基化水平升高。关键上调聚糖富集岩藻糖基化/唾酸化修饰,下调聚糖则富集单一GlcNAc分支或截短核心结构。经标准化排除蛋白表达影响,证实80.7%的差异源于糖基化本身变化,且90%的差异IGPs主要受年龄调控(性别影响仅占3%)。

网络解析
作者使用多组学整合解析调控网络:在上游调控层面,鉴定出差异表达的糖基转移酶、糖苷酶以及聚糖结合蛋白(如与唾液聚糖正相关的 Siglec1/2);下游信号通路分析显示,差异糖蛋白显著富集于ECM受体相互作用、PI3K-Akt及细胞周期等通路,并与主要定位互补的磷酸化蛋白形成“胞外-胞内”信号级联;此外,鉴定到49个同时含糖基化和磷酸化位点的蛋白,其中11对位点的修饰水平存在显著相关性,提示两种修饰间存在潜在的调控性互作。

研究结果

MHC I类分子上的LacdiNAc
显著升高,可能重塑抗原呈递
中年小鼠胸腺中,LacdiNAc(GalNAcβ1-4GlcNAc)水平随B4galnt3/4上调而激增;52个糖蛋白的139条LacdiNAc 糖肽中,41.7%随退化而差异表达,且II型变化集中分布于MHC I复合物(H2-K1、H2-D1)。这些糖基化位点恰好位于α1/α2 肽结合区的Asn-107与Asn-197,提示LacdiNAc通过微调MHC I构象,削弱胸腺上皮细胞对CD8⁺T细胞的抗原呈递,成为退化后细胞毒性减弱的关键分子线索。

免疫相关唾液聚糖整体攀升,
形成Siglec-驱动的负反馈环
差异糖肽中37.2%为唾液化修饰,其中67.4%仅因糖基化水平升高而与蛋白丰度无关;α2,6-唾液基转移酶 St6gal1的上调是主要推手。不同分支各司其职:唾液化LacNAc促进细胞粘附与抗原呈递,sLewisx/a则专富集于免疫调控通路;O-乙酰化唾液肽(O-AcSGPs)同步上调,抑制肽酶活性。唾液聚糖–St6gal1–Siglec1/2 的正相关网络提示,胸腺通过“糖-受体”负反馈削弱过度免疫激活,却也加速了自身功能退化。
分切聚糖锐减,削弱先天免疫
屏障
由GnT-III催化的分切聚糖在退化胸腺中整体下调,且81.4%的下调结构仅含单一GlcNAc分支。功能层面,上调分切聚糖的糖蛋白聚焦细胞粘附与抗原呈递,而下调者富集于先天免疫及革兰氏阳性菌防御通路。分切聚糖的丢失可能削弱胸腺上皮细胞对病原模式分子的识别与清除,成为退化胸腺容易感染的潜在原因。
同一位点聚糖结构重构,实现
“糖密码”级别的蛋白功能微调
同一糖蛋白(如Icam1)或同一糖位点(Icam1 N-185)出现“此消彼长”的糖型转换:上调结构偏好Core-I与唾液化分支,下调结构则富含Core-III与单一GlcNAc。这种位点特异性的糖结构重排,而非聚糖总量变化,可在不改动蛋白表达的前提下,精准调节 MHC I 与黏附分子的亲和力和信号持续时间,构成胸腺退化过程中精细的免疫调控机制。

总结

作者开发的糖蛋白组数据挖掘策略(四模块 workflow)可高效从多维数据中提取整体与差异聚糖特征,其在小鼠胸腺退化研究中的应用,不仅生成了迄今全面的胸腺糖蛋白组资源,还揭示了四种与退化相关的特异性聚糖改变及其调控网络。该策略为解决糖蛋白组数据解析难题提供了新范式,可广泛应用于其他生物医学样品(如癌症、炎症组织)的糖基化研究,同时为胸腺退化的机制探索与免疫衰老干预提供了关键分子线索。

相关产品
